(本网讯)8月26日,第十届全国大学生光电设计竞赛全国总决赛在华中科技大学落下帷幕。我校参加决赛的6支队伍在总决赛中荣获一等奖2项,三等奖4项。万象城平台,万象城(中国)一站式服务平台荣获“优秀组织单位”奖,光电工程学院周顺、蔡荣立、陈瑞3位指导教师荣获“优秀指导教师奖”。

本届竞赛由中国光学学会主办、华中科技大学承办,主题是“追光逐电,创梦未来”,旨在通过竞赛加强大学生实践、创新能力和团队精神的锻炼与培养,拓宽广大青年学子科学视野,推进产学研用融合,推动科学技术转化,展示高校光电领域创新创业教育成果。
作为全国高校光电专业的顶级赛事,此次大赛规模创历史新高,共有182支队伍进入总决赛一决高下。本届竞赛为开放赛题的创意赛,参赛项目需要将光电信息技术与移动互联网、云计算、大数据、人工智能、物联网等新一代信息技术和经济社会各领域紧密结合,培育新产品、新服务、新业态、新模式,促进光电技术与教育、医疗、交通、制造、金融、绿色能源、生态农业、消费生活等深度融合。

全国大学生光电设计竞赛由中国光学学会主办、全国大学生光电设计竞赛委员会具体负责,自2008年至今已举办九届,并于2019至2021连续三个年度被纳入全国普通高校大学生学科竞赛排行榜。竞赛采用“区赛晋级国赛制”,全国分为七大赛区,覆盖全国29个省、自治区和直辖市。各赛区先举办区赛,再推荐各区赛获胜队参与国赛。本届竞赛累计351所高校、2768支队伍、17000余名师生参赛。

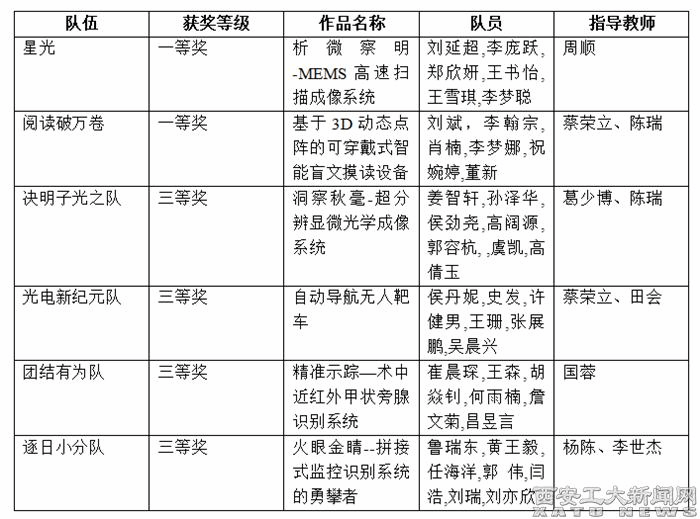
在8月初举行的西北赛区竞赛中,我校共有35支队伍参赛,16支队伍进入西北区赛决赛,其中6支队伍获西北区赛一等奖,4支队伍获得西北区赛二等奖,6支队伍获西北区赛三等奖。
文:聂亮 图:竞赛组委会 审核:吴玲玲 编辑:杨笑