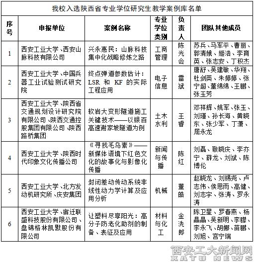
(本网讯)近日,陕西省教育厅、陕西省学位委员会办公室相继公布了第三批陕西省课程思政精品课程及教学团队的认定结果和2024年陕西省专业学位研究生教学案例入库名单,我校4门研究生教育类课程及教学团队获批,获批率为80%(申报5门),居全省高校第3,获评数量居省属高校第3,创历史最佳;6项教学案例入选,入选数量居省属高校前列。


近年来,学校始终坚持立德树人根本任务,不断深化专业学位研究生培养模式改革,积极推进课程思政建设,取得了显著成效。截止目前,我校已立项建设校级研究生课程思政建设项目80余项、专业学位研究生教学案例10余项,获批省级研究生课程思政建设项目9项,入选陕西省专业学位教学案例库的教学案例19个,入选国家级主题案例立项建设项目1项。
下一步,学校将以此次获批为契机,进一步深化专业学位研究生教育教学改革,加强课程思政建设,深入挖掘优秀育人资源,选树示范标杆,积极培育、推广和应用建设成果,不断推动我校研究生教育高质量发展。
文:潘秋岑 审核:苏兵 高武奇 编辑:向莉